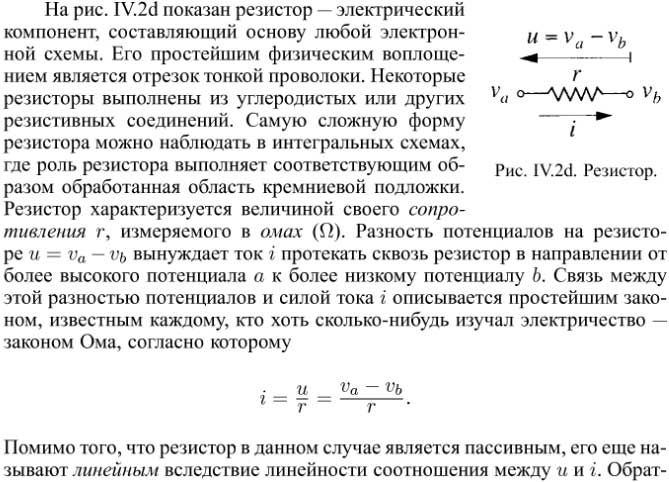
Картинки из квадратов \ О гармоническом \ Двойственность \ Двойственность в электротехнике \
 

10.5.1.1. Формулы Газале ©

 
10.5.1.1.1. Итерационные лестницы
10.5.1.1.2. Итерационные лестницы как аттенюаторы (ослабители)


10.5.1.1.1. Итерационные лестницы
10.5.1.1.2. Итерационные лестницы как аттенюаторы (ослабители)
  К началу данной страницы  
Картинки из квадратов \ О гармоническом \ Двойственность \ Двойственность в электротехнике \