Картинки из квадратов \ О гармоническом \ Гармоничная геометрия \ Основные понятия проективной геометрии \ Высшая геометрия (Ф. Клейн, 1939) \ Теория преобразований \ Точечные преобразования пространства \
 

10.3.4.20.2.1.37. Понселе
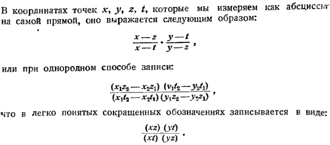
и учение о двойных отношениях

Начало см. здесь.
Клейн Ф.  Высшая геометрия.
Пер. с нем., М.: ОНТИ, 1939, cc. 153 — .
См. также об этом у Н. В. Ефимова здесь.



  К началу данной страницы  
Картинки из квадратов \ О гармоническом \ Гармоничная геометрия \ Основные понятия проективной геометрии \ Высшая геометрия (Ф. Клейн, 1939) \ Теория преобразований \ Точечные преобразования пространства \