Картинки из квадратов \ О гармоническом \ Гармоничная геометрия \ Основные понятия проективной геометрии \ Учебники по аналитической геометрии \ Лекции по геометрии. Семестр I. Аналитическая геометрия (М. М. Постников, 1979 г.) \

10.3.4.8.2.11f. Ориентация прямой, задаваемая уравнением

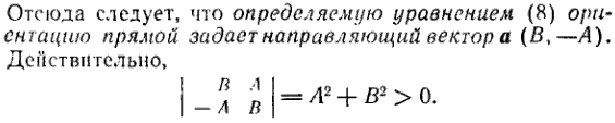
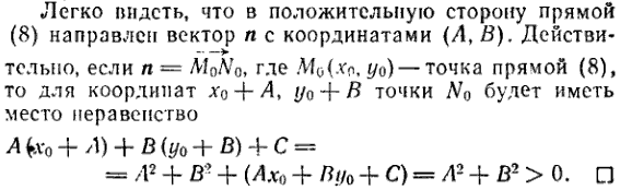
Начало см. здесь и здесь.
Постников М. М.
Лекции по геометрии. Семестр I. Аналитическая геометрия.
М.: Наука, 1979, сс. 101 — 102.
Определение "ориентации" линейного (или аффинного) пространства см. здесь.


Продолжение см. здесь.
К началу данной страницы
Картинки из квадратов \ О гармоническом \ Гармоничная геометрия \ Основные понятия проективной геометрии \ Учебники по аналитической геометрии \ Лекции по геометрии. Семестр I. Аналитическая геометрия (М. М. Постников, 1979 г.) \