Картинки из квадратов \ О гармоническом \ Гармоничная геометрия \ Основные понятия проективной геометрии \ Учебники по аналитической геометрии \ Лекции по геометрии. Семестр I. Аналитическая геометрия (М. М. Постников, 1979 г.) \
 

10.3.4.8.2.7a. Понятие бивектора. Совпадение интуитивного и формального определений

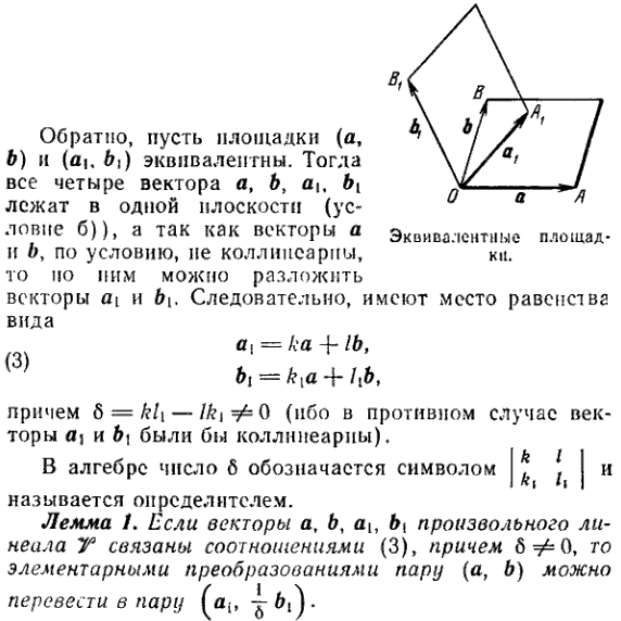
Начало см. здесь.
Постников М. М.
Лекции по геометрии. Семестр I. Аналитическая геометрия.
М.: Наука, 1979, сс. 56 — 60.






Продолжение см. здесь.
  К началу данной страницы
Картинки из квадратов \ О гармоническом \ Гармоничная геометрия \ Основные понятия проективной геометрии \ Учебники по аналитической геометрии \ Лекции по геометрии. Семестр I. Аналитическая геометрия (М. М. Постников, 1979 г.) \