Картинки из квадратов \ О гармоническом \ Гармоничная геометрия \ Основные понятия проективной геометрии \ Учебники по аналитической геометрии \ Лекции по геометрии. Семестр I. Аналитическая геометрия (М. М. Постников, 1979 г.) \

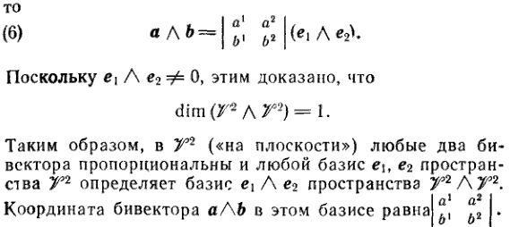
10.3.4.8.2.8e. Бивекторы на плоскости и теория площадей

 
Начало см. здесь и здесь.
Постников М. М.
Лекции по геометрии. Семестр I. Аналитическая геометрия.
М.: Наука, 1979, сс. 70 — 72.





К началу данной страницы  
Картинки из квадратов \ О гармоническом \ Гармоничная геометрия \ Основные понятия проективной геометрии \ Учебники по аналитической геометрии \ Лекции по геометрии. Семестр I. Аналитическая геометрия (М. М. Постников, 1979 г.) \