Картинки из квадратов \ Арифметика "на квадратах" \ Некоторые факты элементарной математики \ Натуральные числа \ Начала теоретической (или 'высшей') арифметики \ Теория чисел. Элементарный курс (А. К. Сушкевич, 1954) \ Сравнения \
 

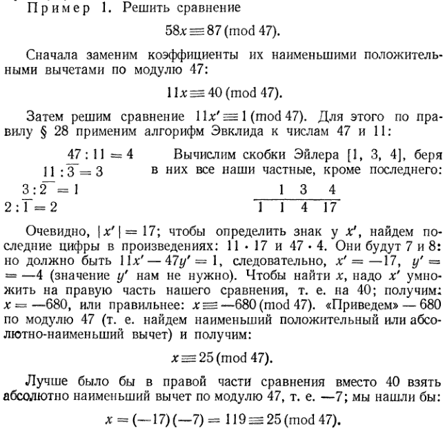
7.4.1.2.20.3.39. Сравнения первой степени

 
Начало см. здесь.
Сушкевич А.К.
Теория чисел. Элементарный курс.
Харьков: ХГУ, 1954, cc. 71 — 74.






  К началу данной страницы  
Картинки из квадратов \ Арифметика "на квадратах" \ Некоторые факты элементарной математики \ Натуральные числа \ Начала теоретической (или 'высшей') арифметики \ Теория чисел. Элементарный курс (А. К. Сушкевич, 1954) \ Сравнения \