Картинки из квадратов \ Теоретико-множественная математика \ Логика и методология дедуктивных наук \ Основания математики \ Непрерывность и иррациональные числа \ Основы математического анализа. Часть 1 (В. А. Ильин, Э. Г. Позняк, 2005) \ Предварительные сведения об основных понятиях математического анализа \ Мгновенная скорость и связанные с нею новые математические понятия \

9.6.4.7.13.1.2.4. Геометрический
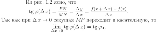
смысл производной

 
Начало см. здесь и здесь.
Ильин В. А., Позняк Э. Г.
Основы математического анализа. Часть 1.
М.: ФИЗМАТЛИТ, 2005, cc. 28 — 29.
Популярное объяснение понятия "функция" см. у Я. Стюарта здесь.
Определение понятия "производная функции" см. здесь.
О тангенсе угла см. у Г. Корн - Т. Корн  здесь.
К началу данной страницы  
Картинки из квадратов \ Теоретико-множественная математика \ Логика и методология дедуктивных наук \ Основания математики \ Непрерывность и иррациональные числа \ Основы математического анализа. Часть 1 (В. А. Ильин, Э. Г. Позняк, 2005) \ Предварительные сведения об основных понятиях математического анализа \ Мгновенная скорость и связанные с нею новые математические понятия \