Картинки из квадратов
\
Теоретико-множественная математика
\
Логика и методология дедуктивных наук
\
Логика
\
9.6.2.1. Введение новых функциональных букв и предметных констант
©
9.6.2.1.1. Примеры
Появление этой достаточно специальной темы из области
теорий первого порядка с равенством
было связано с дискуссиями по вопросу о выразимости операции умножения в
системах
Q+
(
R+
)
.
См. эти дискуссии на форуме
dxdy
:
http://dxdy.ru/topic16277-45.html
.
Системы
Q+
(
R+
)
являются естественными родственными системами для развиваемой мною
"алгебры прямоугольников"
.
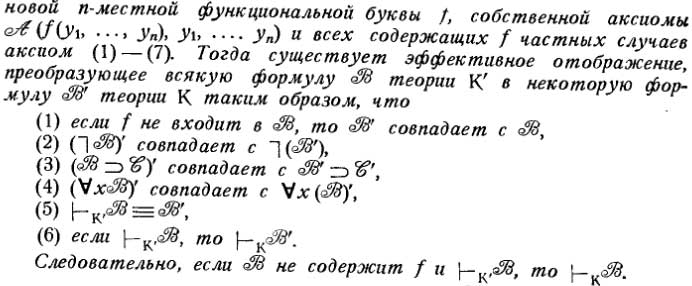
Доказательство опущено. Необходимое пояснение:
9.6.2.1.1. Примеры
К началу данной страницы
Картинки из квадратов
\
Теоретико-множественная математика
\
Логика и методология дедуктивных наук
\
Логика
\