Картинки из квадратов \ Теоретико-множественная математика \ Логика и методология дедуктивных наук \ Логика \ Введение новых функциональных букв и предметных констант \
 

9.6.2.1.1. Примеры ©

 

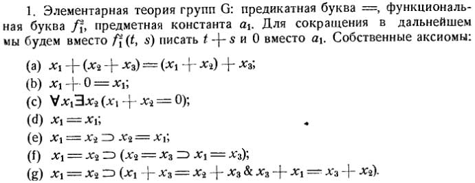
О предложении 2.29 см. здесь.